Go to main content
Universitat Politècnica de Catalunya
  • Home
Advanced Search…

Menú

Advanced Search…
  • Home

  • About us
    • Staff
    • Quality policy
    • History
    • Organigram
    • MCIA as a TECNIO agent
  • Services
  • Facilities
    • Electronic Applications Lab
    • Mechatronic Systems Lab
    • Simulations Lab
  • R&D&i Projects
  • Scientific publications
  • Partners
  • Work with us
  • News
    • July 2025: Endings and new beginnings
    • "Connecting Chips" - Research for a new generation of power converters
    • RHoDaS Project Final Results
    • MCIA takes part in RHoDaS Month 24 General Assembly Meeting
    • MCIA participates in the Optima Project, to optimize photovoltaic technology for self-consumption in buildings.
    • Luis Romeral participate in the presentation of the study "Transició energètica i indústria"
    • Two doctoral students from MCIA, awarded by the RAE for an automatic detection algorithm
    • The UPC-ESEIAAT, coordinates the catalonian Industry 4.0 Network
    • CIT UPC and MCIA at enerTIC 2020
    • Looming Factory, a strategic alliance led by the UPC to explore new technologies in Industry 4.0, is underway
    • The final meeting of BEA's project
    • The UPC in FEM-IoT group
    • Eva Maria, a PhD student at UPC, has won the 2019 Energy Efficiency Award
    • The UPC participates in REGiREU project
    • MCIA Research Center - Winter'13 General Meeting
    • Professors from Guanajuato and Autónoma de Querétaro Universities visit MCIA facilities to start scientific collaborations between research groups.
    • B. Bader, Ph. D. Thesis Defense
    • MCIA Research Center and Franhoufer-IGB, technology tranfer collaborations at GAIA facilities
    • MCIA attends the third European project EUROENERGEST General meeting
    • Industrial Predictive Maintenance, Seminar with Mr. David Faro, General Manager at Preditec/RM
    • MCIA participates in Terrassa Orbital 40
    • F. Andrade, Ph. D. Thesis Defense
    • MCIA Research Center holds the VEUREE IBEROEKA project kick-off
    • J. J. Cárdenas, Ph. D. Thesis Defense
    • MCIA collaborates with the ETSEIB eam inthe Barcelona Smart Moto Challenge
    • MCIA Research Center - Summer'13 General Meeting
    • The rental mobility solution by means of electric vehicle technologies
    • MCIA completes the first MOSYCOUSIS system prototype
    • The MCIA Center Director, Mr. Luis Romeral, participates in the conference "Sessions of the Chamber of Commerce"
    • MCIA collaborates with the ENSET University, Rabat
    • MCIA Research Center and Optimus, technology tranfer collaborations at GAIA facilities
    • Technology transfer, seminar with Professor Seung-Ki Sul
    • MCIA Research Center attends to the Vth CENIT VERDE project General meeting
    • A delegation of Chinese bussinessmen visit the UPC Campus and MCIA Research Center facilities
    • MCIA Conference: Energy Efficiency - Innovation and Applications
    • MCIA Research Center will lead the scientific development in the Spanih Electric Vehicle definition
  • Contact

  • Log in
Center Innovation Electronics. Motion Control and Industrial Applications. MCIA
  1. Home
  2. Uploaded docs
Uploaded docs https://mcia.upc.edu/en/uploaded-docs https://mcia.upc.edu/++theme++genweb6.theme/img/logo.png

Share:

Uploaded docs

MC3
MC3
NEWS
NEWS
Reunion
Reunion
Bacnet
Bacnet
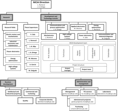
Organigrama MCIA
Organigrama MCIA
energies_logo
energies_logo
IEEEAccess_logo
IEEEAccess_logo
logoMinisterio
logoMinisterio
PowerTrain
PowerTrain
Coti
Coti
logoYasuni
logoYasuni
YasuniImage
YasuniImage
fgc
fgc
logoDraco
logoDraco
logoWS
logoWS
logoCTM
logoCTM
BEA
BEA
Mapro
Mapro
CIT
CIT
PlatNiNovel
PlatNiNovel
  • < Previous 20 items
  • 1
  • ...
  • 3
  • 4
  • 5
  • 6
  • 7
  • 8
  • 9
  • Next 20 items >

Navigation

  • About us
  • Services
  • Facilities
  • R&D&i Projects
  • Scientific publications
  • Partners
  • Work with us
  • News
  • Contact
  • logoUPC, (open link in a new window)
  • CITUPCfooterLogo, (open link in a new window)
  • Tecnio, (open link in a new window)
  • logoGeneralitat, (open link in a new window)
  • logoMinisterio, (open link in a new window)

© UPC Center MCIA - Innovation Electronics

  • Powered by genweb UPC
  • Site Map
  • Accessibility
  • Disclaimer
  • Privacy Settings